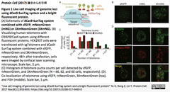
1.SunTag法をポリシストロニックへと拡張することで、テロメアの超解像顕微鏡による分析を実現[出典]"(Po)STAC (Polycistronic SunTAg modified CRISPR) enables live-cell and fixed-cell super-resolution imaging of multiple genes" Neguembor MV, Sebastian-Perez R …
続きを読む
2017年12月
カルシウム依存性塩素イオンチャネルTMEM16Aの高分解能クライオ電顕構造から明らかになった活性化機構
TMEM16膜タンパク質ファミリーには、リン脂質スクランブラーゼ、カルシウム依存性塩素イオンチャネル(CaCC)およびカチオンチャネルが共存している。Raimund Dutzler (チューリッヒ大)らは、Nectria haematococca由来のスクランブラーゼのX線解析による3.4 Å分解能構造(20 …
続きを読む
CRISPRメモ_2017/12/29(アクティブ遺伝学; sgRNA最適化; Cas2動態; RNA非依存DNA切断; Cascade動態; 乳癌分子標的; 大腸菌代謝工学; 特許2件 )
1.CRISPR/Cas9遺伝子編集と遺伝子ドライブによる逆遺伝学 - ショウジョウバエでの実証[出典]"CRISPR/Cas9 and Active Genetics-based trans-species replacement of the endogenous Drosophila kni-L2 CRM reveals unexpected complexity" Xu XS, Gantz VM, Siomava N, Bie …
続きを読む
カルシウムイオン活性化型非選択性チャネルTRPM4の構造・機能をテーマとする12月刊行論文4報
ショウジョウバエの光受容応答に関与するTRP(Transient receptor potential)チャネルが発見されて以来、哺乳類ホモログが多数同定されてきた。現在、TRPスーパーファミリーは、C, M, P, ML, V, Aの6種類のサブファミリーに分類され、その中で最大のTRPM(TRP melastatin)サ …
続きを読む
|最終更新2022年PDISニュースウオッチ・アーカイブ , CRISPR
CRISPR関連文献メモ_2016/03/21(天然物生合成酵母工場の技術革新)
(構造生命科学ニュースウオッチ2016/03/21) 膨大なゲノム配列データと合成生物学の進歩によって、天然物の探索と合成を実現する技術が発展している.UCLAのYi Tangらは、10ページ11節からなるそのレビューの中2節で、CRIPSR/Cas9技術の有用性を取り上げた. 遺伝子へ …
続きを読む