[出典] 論文"Programmed DNA destruction by miniature CRISPR-Cas14 enzymes" Harrington LB, Burstein D [..] Doudna JA. Science 2018 Oct 18.;ニュース "Smallest life forms have smallest working CRISPR system" Sanders R. Berkeley News. 2018 Oct 18.要約共生アー …
続きを読む
2018年10月
CRISPRメモ_2018/10/18 (6件)
1. 標的療法と免疫チェックポイント阻害療法の併用による相乗効果[出典] "CRISPR/Cas9 mediated HPV and PD1 inhibition produces a synergistic anti-tumor effect on cervical cancer" Zhen S, Lu J, Hua L, Liu YH, Chen W, Li X. Arch Biochem Biophys. 2018 Oct 10.癌 …
続きを読む
HER2阻害に自然耐性を示す乳癌をトランスアルドラーゼ阻害で合成致死へ
[出典] "Synthetic lethality between HER2 and transaldolase in intrinsically resistant HER2-positive breast cancers" Ding Y [..] Wood KC, Wang XF. Nat Commun. 2018 Oct 15. 乳癌に対するHER2標的療法はHER2陽性乳癌患者の全生存期間を顕著に伸ばすが、ハイリスク …
続きを読む
CRISPR KOスクリーンによる膵癌の併用療法開発と薬剤感受性予測
[出典] "CRISPR knockout screening identifies combinatorial drug targets in pancreatic cancer and models cellular drug response" Szlachta K, Kuscu C, Tufan T [..] Adli M. Nat Commun. 2018 Oct 15.膵癌 (pancreatic ductal adenocarcinoma, PDAC)の患者の93%にKR …
続きを読む
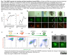
ナイーブ型ES細胞から始原生殖細胞への細胞運命を決する遺伝子を新たに同定
[出典] "Tracing the transitions from pluripotency to germ cell fate with CRISPR screening" Hackett JA, Huang Y, Günesdogan U, Gretarsson KA, Kobayashi T, Surani MA. Nat Commun. 2018 Oct 10.2014年のクリスマス・イヴの日にCell誌オンライン で、ヒトの多能性幹 …
続きを読む