[出典] "CRISPR-dCas9 based DNA detection scheme for diagnostics in resource-limited settings" Bengtson M [..] Dekker C. Nanoscale. 2022-01-19. https://doi.org/10.1039/D1NR06557B Delft University of Technologyの研究グループは今回,dCas9をベースとして,ヒ …
続きを読む
2022年01月
Staphylococcus epidermidisのIII-A型CRISPR-Casシステムに特有なスペーサー獲得モード
[出典] "Different modes of spacer acquisition by the Staphylococcus epidermidis type III-A CRISPR-Cas system" Aviram N, Thornal AN, Zee D, Marraffini LA. Nucleic Acids Res. 2022-01-20. https://doi.org/10.1093/nar/gkab1299 Rockefeller UniversityにWeizman …
続きを読む
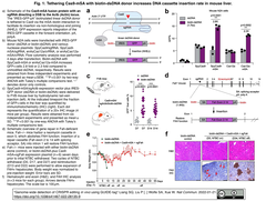
生体内でのCRISPRシステムによるオフターゲット編集を網羅的かつ高感度で検出可能にするGUIDE-tag
[出典] "Genome-wide detection of CRISPR editing in vivo using GUIDE-tag" Liang SQ, Liu P [..] Wolfe SA, Xue W. Nat Commun. 2022-01-21. https://doi.org/10.1038/s41467-022-28135-9 CRISPR-Casゲノム編集の臨床応用にあたっては,生体内でのオフターゲット編集をゲ …
続きを読む
[技術レビュー] CRISPRをベースとするゲノム編集を,DNA修復の切り口で見る
[出典] Technology review "CRISPR-based genome editing through the lens of DNA repair" Tarun S.Nambiar, Lou Baudrier, Pierre Billon, Alberto Ciccia. Mol Cell. 2022-01-20. https://doi.org/10.1016/j.molcel.2021.12.026 中国科学院遺伝与発育生物学研究所のGuanw …
続きを読む
CRISPRaによるブドウの内在性遺伝子の高効率な活性化
[出典] "Highly efficient activation of endogenous gene in grape using CRISPR/dCas9-based transcriptional activators" Ren C, Li H, Liu Y, Li S, Liang Z. Hortic Res. 2022-01-18. https://doi.org/10.1093/hr/uhab037 転写活性化因子であるCRISPRaは,植物において …
続きを読む