2026-03-06 Cell 誌冊子体書誌情報と「Kampmann論文紹介crisp_bio記事」を1件追記
2026-02-02 Cell 誌オンライン出版に準拠した初稿
タウタンパク質の凝集は、アルツハイマー病や前頭側頭型認知症などを含む最も一般的な加齢性神経変性疾患であるタウオパチーを特徴づけます。特定のニューロン・サブタイプは、タウの凝集、機能不全、そして細胞死に対して選択的に脆弱であるが、細胞種選択的な脆弱性の根底にある分子メカニズムは未解明である。
2026-02-02 Cell 誌オンライン出版に準拠した初稿
タウタンパク質の凝集は、アルツハイマー病や前頭側頭型認知症などを含む最も一般的な加齢性神経変性疾患であるタウオパチーを特徴づけます。特定のニューロン・サブタイプは、タウの凝集、機能不全、そして細胞死に対して選択的に脆弱であるが、細胞種選択的な脆弱性の根底にある分子メカニズムは未解明である。
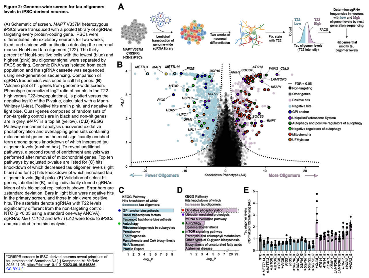
ヒトニューロンにおけるタウ凝集体の蓄積を制御する細胞因子を体系的に解明するために、UCSFのMartin Kampmann教授の研究チーム [*]は、タウ立体構造特異的抗体を用いて、疾患原因となるタウをコードする遺伝子MAPT のV337Mバリアントを持つヒトiPS細胞由来ニューロンにおいてゲノムワイドCRISPRiスクリーニングを実施し、
タウオリゴマー蓄積の修飾因子候補を約1000件発見した [bioRxiv投稿バージョンのFigure 2 引用右図参照]。この一次スクリーニングの結果を、2種類の代替タウオリゴマー抗体と別のロットを用いた3回の2次スクリーニングで検証した。こうしたスクリーニング結果から、タウオリゴマーレベルを制御する(ユビキチン様タンパク質修飾反応系の一種であるUFM化)およびGPIアンカー生合成を含む、既知および予想外の経路が明らかになった。
タウオリゴマー蓄積の修飾因子候補を約1000件発見した [bioRxiv投稿バージョンのFigure 2 引用右図参照]。この一次スクリーニングの結果を、2種類の代替タウオリゴマー抗体と別のロットを用いた3回の2次スクリーニングで検証した。こうしたスクリーニング結果から、タウオリゴマーレベルを制御する(ユビキチン様タンパク質修飾反応系の一種であるUFM化)およびGPIアンカー生合成を含む、既知および予想外の経路が明らかになった。- MAPT V337MタウはFTDを引き起こすが、ADでは野生型(WT)タウと同じ線維構造をとり、MAPT V337M凝集の制御因子が両疾患に関連している可能性がある
- CRL5(Cullin-RING E3ユビキチンリガーゼ複合体5)とSOCS4(Suppressor of Cytokine Signaling 4)の複合体が
ヒトニューロンにおけるタウレベルを制御し、タウをユビキチン化し [bioRxiv投稿バージョンのFigure 4-N, O引用右図モデル図参照]、その発現はヒトADおよび原発性タウオパチーにおける神経細胞死への耐性と相関している。 - ミトコンドリアの電子伝達系の破綻が、プロテアソームにおけるタウの処理の破綻を招き、疾患に関連するタウタンパク質分解断片を生成し、in vitroでタウ凝集を変化させる。
- 総合すると、活性酸素種(ROS)、プロテアソーム活性、タウタンパク質分解など、電子伝達経路(ETC)の変動がタウのオリゴマー形成に寄与する複数のメカニズムが示唆された。
ヒト疾患における分子メカニズムを解明するには、さらなる研究が必要であるが、今回、ヒトのニューロンにおけるタウタンパク質の恒常性(Proteostasis)の機構の理解が進み、タウオパチーの潜在的な治療標的が示唆されるに至った。
[出典]
- 論文 "CRISPR screens in iPSC-derived neurons reveal principles of tau proteostasis" Samelson AJ [..] Kampmann M. (bioRxiv 2025-11-05) Cell 2026-01-28. Volume 189, Issue 5. P1517-1534.E19 March 05 https://doi.org/10.1016/j.cell.2025.12.038 [所属] UCSF (Institute for Neurodegenerative Diseases; Quantitative Biosciences Institute; Bioengineering and Therapeutic Sciences; Pharmaceutical Chemistry; Biochemistry and Biophysics; HHMI), UCLA (Neurology; Biological Chemistry; Chemistry and Biochemistry and Biological Chemistry; HHMI), Weill Cornell Medicine (Helen and Robert Appel Alzheimer Disease Research Institute), Gladstone Institute of Data Science and Biotechnology), Allen Institute for Brain Science, San José State University (Chemistry), Michigan State University (Translational Neuroscience);グラフィカルアブストラクト
[*] Kampmann論文紹介crisp_bio記事
Kampmann研究チームはこれまでに、ヒトiPS細胞由来ニューロン、グリア、3Dアセンブロイドにおいて、CRISPRを基盤とした機能ゲノミクスプラットフォームを開拓し、患者由来細胞における疾患関連細胞生物学のゲノムワイド修飾因子スクリーニングを実現してきた。また、マウス疾患モデル向けに、スケーラブルな細胞種特異的CRISPRスクリーニング手法も開発している:
- 2025-08-27/2026-03-06 AAVエピソームシーケンシング(CrAAVe-seq)によるCRISPRスクリーニング.
- 2025-02-26 iPS細胞由来骨髄モデルとミクログリアモデルを対象とする効率的な非ウイルス性アレイ型CRISPRスクリーニング・プラットフォーム.
- 2024-03-07 超並列CRISPRをベースとして、神経細胞活性調節因子のスクリーニング・プラットフォームを構築.
- 2023-12-17 [ハイライト] ヒト脳の発生における遺伝子機能. https://crisp-bio.blog.jp/archives/34294000.html
- 2020-07-15 [レビュー] 神経疾患の研究にCRISPR技術をベースにした機能ゲノミクスを利用する.
- 2023-07-12 AAVをベースとするスケーラブルで細胞型特異的な生体内CRISPRスクリーニング - マウス脳で実証.
- 2022-11-26 [レビュー] CRISPRを用いた機能ゲノミクスによる神経細胞・グリア細胞の疾患関連状態の解明に向けて
- 2022-08-21 ヒトiPS細胞由来ミクログリアを対象とするCRISPRi/aスクリーンにより、脳障害の状態を制御する因子を同定.
- 2019-08-18 CRISPRiに基づくヒトiPSC由来ニューロンにおけるマルチモーダル遺伝的スクリーニング.
コメント