[出典]
[成果]
- "Fusion guide RNAs for orthogonal gene manipulation with Cas9 and Cpf1" Kweon J, Jang AH, Kim DE, Yang JW, Yoon M, Rim Shin H, Kim JS, Kim Y. Nat Commun. 2017 Nov 23;8(1):1723.
- Cas9にない特徴を備えたCpf1:TリッチなPAM配列を認識;PAMから遠位のサイトを切断;DSBで5'-オーバーハングの付着末端生成;リボヌクレアーゼ活性
- gRNA改変:5'-グアニンの付加や短縮によるオフターゲット低減;アプタマー融合によるVP64、KRAB、APOBECなどのエフェクターによるゲノム操作;Cpf1の自己crRNA編集機能を利用した多重ゲノム編集(Nat Biotechnol, 2016)
- Cas9とCpf1の双方と相互作用するfgRNAを合成(Fig. 1-a参照);fgRNAによって、Cas9の標的サイトとCpf1の標的サイトに同時に変異を誘導;ミスマッチ寛容性は、通常のgRNAsと同程度;fgRNAはdCas9とCpf1にも有効;遺伝子活性化と遺伝子破壊の多重ゲノム編集を実現(Fig. 4参照)
2.ビオチン化したssODNをRNAアプタマーを介してCRISPR RNPに結合することで、遺伝子精密編集を実現
[出典]
- "Assembly of CRISPR ribonucleoproteins with biotinylated oligonucleotides via an RNA aptamer for precise gene editing" Carlson-Stevermer J, Abdeen AA, Kohlenberg L, Goedland M, Molugu K, Lou M, Saha K. Nat Commun. 2017 Nov 23;8(1):1711.
[背景]
- SpyCas9にsgRNAを結合したRNPを利用することで、オフターゲットサイトでのDSBをほぼ抑制することが可能になった。RNPとドナー・テンプレートを同時に送達することで、HDRを介して遺伝子を精密に編集することを期待できるが、NHEJやマイクロホモロジー媒介末端結合 (MMEJ)によるindelsによるエラーや両アレル双方が精密に編集されないリスクを伴うことから、ヒト細胞において、忠実な遺伝子編集を高い効率で実現するには、HDRを介した遺伝子編集をさらに精密化する必要がある。
- これまでに、NHEJを低分子で阻害する手法や目的とする改変が起こったクローンを効率的にスクリーニングする手法が研究開発されてきたが、いずれも、一長一短ある。
[成果]
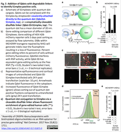
- 著者らは、「予め、RNPにドナー・テンプレートまたは精密編集が起こったクローンを分離可能にする因子を結合しておくことで、エラーを低減することが可能である」という仮説のもとに、S1mplex ツールを開発した(Fig.1-a 参照)。S1mplexは、RNP、RNP内のsgRNAに結合したS1mアプタマー(Fig.1-b 参照)、S1mアプタマーに非共有結合したストレプタビジンの三者複合体であり、細胞外で構築する。
- S1mplexにビオチンを付加したHDR用ドナー・テンプレートssODBを組み合わせることで(Fig.1-a 参照)、精密編集クローンの非精密編集が起こったクローンに対する比率を4:1へと、通常のRNP編集に対して18倍改善
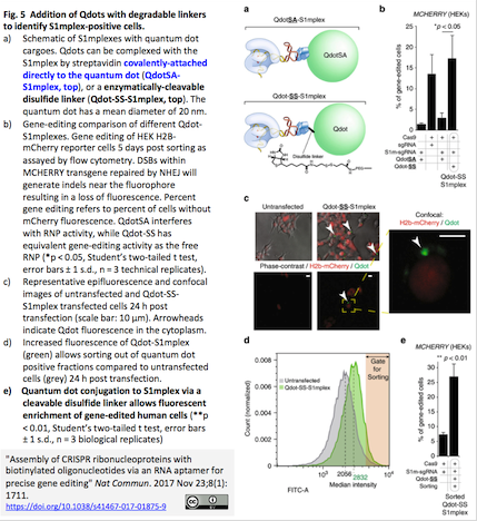
- Qdotをストレプタビジンを介して共有結合させたQdotSA-S1mplex(Fig.5-a上参照)と、ジスルフィド結合させたQdot-SS-S1mplex(Fig.5-a下参照)を比較し、Qdot-SS-S1mplexがRNPの活性を損なうことなく、精密編集クローンの濃縮を3.7倍へと向上させることを見出した。
- 2色の蛍光色素分子でそれぞれラベルした2セットのS1mplexes-ssODNを利用して、2遺伝子の編集を試行・観察
3.CRISPR-CasにAAVを介したテンプレートの効率的送達を組み合わせることで、マウス脳において有糸分裂神経細前駆胞とグリア細胞に加えて有糸分裂後神経細胞においても、HDRを介した精密遺伝子編集を実現
- [出典] "Virus-Mediated Genome Editing via Homology-Directed Repair in Mitotic and Postmitotic Cells in Mammalian Brain" Nishiyama J, Mikuni T, Yasuda R. Neuron. 2017 Nov 15;96(4):755-768.e5. Published online October 19, 2017.
- 新手法をvSLENDR (virus-mediated single-cell labeling of endogenous proteins via HDR) と命名;Cas9ノックインマウス、あるいはテンプレートのAAV送達に加えてCas9発現mRNAのAAVを送達するdual AAV方式で、vSLENDRによりin vitroおよびin vivoでのHDR効率〜15%-30%を達成





コメント