1.哺乳類受精卵へのCas9 mRNAエレクトロポレーションの最適化
- "Method for Transferring Cas9 mRNA Into Mammalian Fertilized Egg by Electroporation" US 20180064073;公開日 2018/03/08;発明者 橋本晶和, 竹本龍也;権利者 徳島大学, 株式会社ベックス.
- 関連論文:"Electroporation of Cas9 protein/sgRNA into early pronuclear zygotes generates non-mosaic mutants in the mouse" Hashimoto M, Yamashita Y, Takemoto T. Dev Biol. 2016 Oct 1;418(1):1-9. Published online 2-16 Jul 26. ;"Electroporation enables the efficient mRNA delivery into the mouse zygotes and facilitates CRISPR/Cas9-based genome editing" Hashimoto M, Takemoto T. Sci Rep. 2015 Jun 11;5:11315.
2.CRISPR技術による腫瘍の発生・増殖および転移のin vivoモデリングと遺伝子スクリーニング
- "CRISPR mediated in vivo modeling and genetic screening of tumor growth and metastasis" US20180112255;公開日 2018-04-26;発明者 Chen S, Platt RJ, Sanjana NE, Sharp PA, Zhang F.;権利者 MIT
- CRISPRで変異を誘導した真核生物細胞の非ヒト真核生物への移植によるモデル作成と、そのモデルにおける腫瘍生成と転移に関与する遺伝子座のin vivoスクリーニング法
3.5’末端そしてまたは3’末端改変したgRNAによる真核生物細胞遺伝子編集の効率化
- "CRISPR/Cas-related methods, compositions and components" US20180112213;公開日 2018-04-26;発明者 Welstead GG, Gori JL, Heath JM, Bumcrot DV.;権利者 Editas Medicine
4.Cas9遺伝子とsgRNAをそれぞれAAVで送達する新生児または幼児の遺伝子治療法
- "Dual AAV vector system for CRISPR/Cas9 mediated correction of human diseases" US20180110877. 公開日 2018-04-26. 発明者 Wilson JM, Wang L, Yang Y. 権利者 U. Pennsylvannia
- 関連論文:"A dual AAV system enables the Cas9-mediated correction of a metabolic liver disease in newborn mice" CRISPR" Yang Y, Wang L [..] Wilson JM. Nat Biotechnol. 2016 Mar;34(3):334-8. Published online 2016 Feb 1.
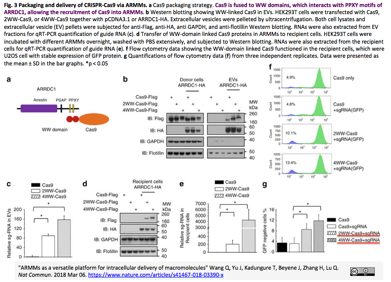
5.Cas9の細胞外小胞ARRDC1に拠るデリバリー法 (下図 Fig.3 -a参照)
- "Delivery of Cas9 via ARRDC1-mediated microvesicles (ARMMS)" US20180119118. 公開日 2018-05-03;発明者 Lu Q, Wang Q, Cohen SN.;権利者 Harvard, Stanford.
- 関連論文:"ARMMs as a versatile platform for intracellular delivery of macromolecules" Wang Q, Yu J, Kadungure T, Beyene J, Zhang H, Lu Q. Nat Commun. 2018 Mar 6;9(1):960
6.CRISPR-Cas9システムを介したノンコーディングエレメント飽和突然変異誘発に拠る機能ゲノミクス
- "Functional genomics using CRISPR-Cas systems for saturating mutagenesis of non-coding elements, compositions, methods, libraries and applications thereof" US20180119138;公開日 2018-05-03;発明者 Bauer DE, Orkin SH, Sanjana NE, Shalem O, Wright J, Zhang F.;権利者 Broad, MIT, Children's Medical Center Corp.
- 関連論文:"BCL11A enhancer dissection by Cas9-mediated in situ saturating mutagenesis" Canver MC [..] Zhang F, Orkin SH, Bauer DE. Nature. 2015 Nov 12;527(7577):192-7. Published online 2015 Sep 16.
7.Ex vivoまたはin vivo遺伝子治療を目指す化学修飾gRNAsを利用したCRISPR/Casによる標的DNAとRNAの編集法
- "Chemically Modified Guide RNAs for CRISPR/CAS-Mediated Gene Regulation" US20180119140;公開日 2018-05-03;発明者 Porteus MH, Hendel A, Clark J, Bak RO, Ryan DE, Dellinger DJ, Kaiser R, Myerson J.;権利者 Stanford U, Agilent
- 関連論文:"Chemically modified guide RNAs enhance CRISPR-Cas genome editing in human primary cells" Hendel A, Bak RO, Clark JT, Kennedy AB, Ryan DE, Roy S, Steinfeld I, Lunstad BD, Kaiser RJ, Wilkens AB, Bacchetta R, Tsalenko A, Dellinger D, Bruhn L, Porteus MH. Nat Biotechnol. 2015 Sep;33(9):985-989. Published online 2015 Jun 29.
8.CRISPR技術などに拠るα-シヌクレイン不全に伴う神経変性疾患に関わる遺伝子ネットワークの同定と治療法
- "CRISPR/Cas global regulator screening platform" US20180119141;公開日 2018-05-03;発明者 Chen Y, Farzadfard F, Lu TK.;権利者 MIT
- 関連論文:"Randomized CRISPR-Cas Transcriptional Perturbation Screening Reveals Protective Genes against Alpha-Synuclein Toxicity" Chen YC, Farzadfard F, Gharaei N, Chen WCW, Cao J, Lu TK. Mol Cell. 2017 Oct 5;68(1):247-257.e5.

コメント